ClientHub Developer Guide


Acknowledgements

This project is based on the ClientHub-Level3 project created by the SE-EDU initiative.


Setting up, getting started

Refer to the guide Setting up and getting started.


Design

Architecture

The Architecture Diagram given above explains the high-level design of the App.

Given below is a quick overview of main components and how they interact with each other.

Main components of the architecture

Main (consisting of classes Main and MainApp) is in charge of the app launch and shut down.

  • At app launch, it initializes the other components in the correct sequence, and connects them up with each other.
  • At shut down, it shuts down the other components and invokes cleanup methods where necessary.

The bulk of the app's work is done by the following four components:

  • UI: The UI of the App.
  • Logic: The command executor.
  • Model: Holds the data of the App in memory.
  • Storage: Reads data from, and writes data to, the hard disk.

Commons represents a collection of classes used by multiple other components.

How the architecture components interact with each other

The Sequence Diagram below shows how the components interact with each other for the scenario where the user issues the command delete 1.

Each of the four main components (also shown in the diagram above),

  • defines its API in an interface with the same name as the Component.
  • implements its functionality using a concrete {Component Name}Manager class (which follows the corresponding API interface mentioned in the previous point.

For example, the Logic component defines its API in the Logic.java interface and implements its functionality using the LogicManager.java class which follows the Logic interface. Other components interact with a given component through its interface rather than the concrete class (reason: to prevent outside component's being coupled to the implementation of a component), as illustrated in the (partial) class diagram below.

The sections below give more details of each component.

UI component

The API of this component is specified in Ui.java

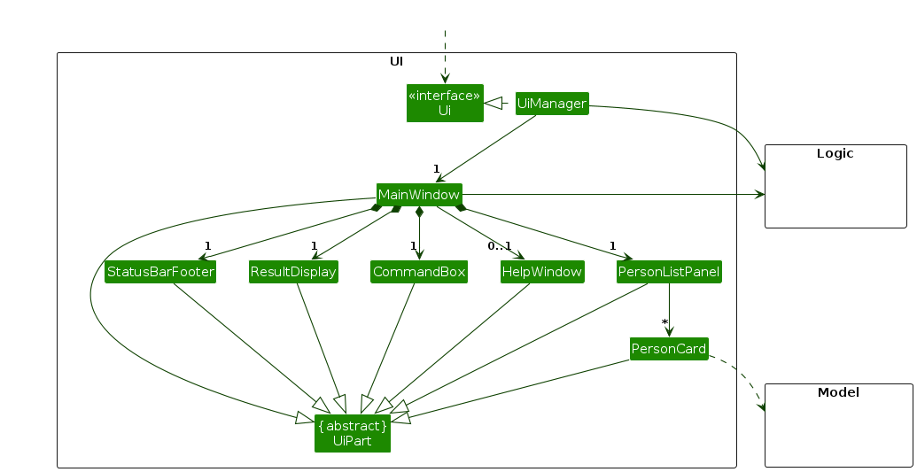
Structure of the UI Component

The UI consists of a MainWindow that is made up of parts e.g.CommandBox, ResultDisplay, PersonListPanel, StatusBarFooter etc. All these, including the MainWindow, inherit from the abstract UiPart class which captures the commonalities between classes that represent parts of the visible GUI.

The UI component uses the JavaFx UI framework. The layout of these UI parts are defined in matching .fxml files that are in the src/main/resources/view folder. For example, the layout of the MainWindow is specified in MainWindow.fxml

The UI component,

  • executes user commands using the Logic component.
  • listens for changes to Model data so that the UI can be updated with the modified data.
  • keeps a reference to the Logic component, because the UI relies on the Logic to execute commands.
  • depends on some classes in the Model component, as it displays Person object residing in the Model.

Logic component

API : Logic.java

Here's a (partial) class diagram of the Logic component:

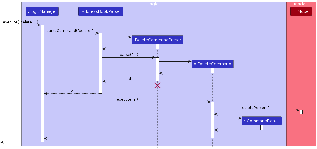
The sequence diagram below illustrates the interactions within the Logic component, taking execute("delete 1") API call as an example.

Interactions Inside the Logic Component for the `delete 1` Command

Note: The lifeline for DeleteCommandParser should end at the destroy marker (X) but due to a limitation of PlantUML, the lifeline continues till the end of diagram.

How the Logic component works:

  1. When Logic is called upon to execute a command, it is passed to an ClientHubParser object which in turn creates a parser that matches the command (e.g., DeleteCommandParser) and uses it to parse the command.
  2. This results in a Command object (more precisely, an object of one of its subclasses e.g., DeleteCommand) which is executed by the LogicManager.
  3. The command can communicate with the Model when it is executed (e.g. to delete a person).
    Note that although this is shown as a single step in the diagram above (for simplicity), in the code it can take several interactions (between the command object and the Model) to achieve.
  4. The result of the command execution is encapsulated as a CommandResult object which is returned back from Logic.

Here are the other classes in Logic (omitted from the class diagram above) that are used for parsing a user command:

How the parsing works:

  • When called upon to parse a user command, the ClientHubParser class creates an XYZCommandParser (XYZ is a placeholder for the specific command name e.g., AddCommandParser) which uses the other classes shown above to parse the user command and create a XYZCommand object (e.g., AddCommand) which the ClientHubParser returns back as a Command object.
  • All XYZCommandParser classes (e.g., AddCommandParser, DeleteCommandParser, ...) inherit from the Parser interface so that they can be treated similarly where possible e.g, during testing.

Model component

API : Model.java

The Model component,

  • stores the address book data i.e., all Person objects (which are contained in a UniquePersonList object).
  • stores the currently 'selected' Person objects (e.g., results of a search query) as a separate filtered list which is exposed to outsiders as an unmodifiable ObservableList<Person> that can be 'observed' e.g. the UI can be bound to this list so that the UI automatically updates when the data in the list change.
  • stores a UserPref object that represents the user’s preferences. This is exposed to the outside as a ReadOnlyUserPref objects.
  • does not depend on any of the other three components (as the Model represents data entities of the domain, they should make sense on their own without depending on other components)

Note: An alternative (arguably, a more OOP) model is given below. It has a Tag list in the ClientHub, which Person references. This allows ClientHub to only require one Tag object per unique tag, instead of each Person needing their own Tag objects.

Storage component

API : Storage.java

The Storage component,

  • can save both address book data and user preference data in JSON format, and read them back into corresponding objects.
  • inherits from both ClientHubStorage and UserPrefStorage, which means it can be treated as either one (if only the functionality of only one is needed).
  • depends on some classes in the Model component (because the Storage component's job is to save/retrieve objects that belong to the Model)

Common classes

Classes used by multiple components are in the seedu.address.commons package.


Implementation

This section describes some noteworthy details on how certain features are implemented.

[Proposed] Undo/redo feature

Proposed Implementation

The proposed undo/redo mechanism is facilitated by VersionedClientHub. It extends ClientHub with an undo/redo history, stored internally as an ClientHubStateList and currentStatePointer. Additionally, it implements the following operations:

  • VersionedClientHub#commit() — Saves the current address book state in its history.
  • VersionedClientHub#undo() — Restores the previous address book state from its history.
  • VersionedClientHub#redo() — Restores a previously undone address book state from its history.

These operations are exposed in the Model interface as Model#commitClientHub(), Model#undoClientHub() and Model#redoClientHub() respectively.

Given below is an example usage scenario and how the undo/redo mechanism behaves at each step.

Step 1. The user launches the application for the first time. The VersionedClientHub will be initialized with the initial address book state, and the currentStatePointer pointing to that single address book state.

UndoRedoState0

Step 2. The user executes delete 5 command to delete the 5th person in the address book. The delete command calls Model#commitClientHub(), causing the modified state of the address book after the delete 5 command executes to be saved in the ClientHubStateList, and the currentStatePointer is shifted to the newly inserted address book state.

UndoRedoState1

Step 3. The user executes add n/David …​ to add a new person. The add command also calls Model#commitClientHub(), causing another modified address book state to be saved into the ClientHubStateList.

UndoRedoState2

Note: If a command fails its execution, it will not call Model#commitClientHub(), so the address book state will not be saved into the ClientHubStateList.

Step 4. The user now decides that adding the person was a mistake, and decides to undo that action by executing the undo command. The undo command will call Model#undoClientHub(), which will shift the currentStatePointer once to the left, pointing it to the previous address book state, and restores the address book to that state.

UndoRedoState3

Note: If the currentStatePointer is at index 0, pointing to the initial ClientHub state, then there are no previous ClientHub states to restore. The undo command uses Model#canUndoClientHub() to check if this is the case. If so, it will return an error to the user rather than attempting to perform the undo.

The following sequence diagram shows how an undo operation goes through the Logic component:

UndoSequenceDiagram-Logic

Note: The lifeline for UndoCommand should end at the destroy marker (X) but due to a limitation of PlantUML, the lifeline reaches the end of diagram.

Similarly, how an undo operation goes through the Model component is shown below:

UndoSequenceDiagram-Model

The redo command does the opposite — it calls Model#redoClientHub(), which shifts the currentStatePointer once to the right, pointing to the previously undone state, and restores the address book to that state.

Note: If the currentStatePointer is at index ClientHubStateList.size() - 1, pointing to the latest address book state, then there are no undone ClientHub states to restore. The redo command uses Model#canRedoClientHub() to check if this is the case. If so, it will return an error to the user rather than attempting to perform the redo.

Step 5. The user then decides to execute the command list. Commands that do not modify the address book, such as list, will usually not call Model#commitClientHub(), Model#undoClientHub() or Model#redoClientHub(). Thus, the ClientHubStateList remains unchanged.

UndoRedoState4

Step 6. The user executes clear, which calls Model#commitClientHub(). Since the currentStatePointer is not pointing at the end of the ClientHubStateList, all address book states after the currentStatePointer will be purged. Reason: It no longer makes sense to redo the add n/David …​ command. This is the behavior that most modern desktop applications follow.

UndoRedoState5

The following activity diagram summarizes what happens when a user executes a new command:

Design considerations:

Aspect: How undo & redo executes:

  • Alternative 1 (current choice): Saves the entire address book.

    • Pros: Easy to implement.
    • Cons: May have performance issues in terms of memory usage.
  • Alternative 2: Individual command knows how to undo/redo by itself.

    • Pros: Will use less memory (e.g. for delete, just save the person being deleted).
    • Cons: We must ensure that the implementation of each individual command are correct.

{more aspects and alternatives to be added}

[Proposed] Data archiving

{Explain here how the data archiving feature will be implemented}


Documentation, logging, testing, configuration, dev-ops


Appendix: Requirements

Product scope

Target user profile:

  • sales representatives
  • tired of messy and complicated Excel sheets
  • wants more efficient and seamless experience tracking potential clients
  • has a need to manage a significant number of contacts
  • prefer desktop apps over other types
  • can type fast
  • prefers typing to mouse interactions
  • is reasonably comfortable using CLI apps

Value proposition: sales representatives will have more efficient control over tracking their client interaction and progress, thereby improving their operational efficiency

User stories

Priorities: High (must have) - * * *, Medium (nice to have) - * *, Low (unlikely to have) - *

Priority As a …​ I want to …​ So that I can…​
* * * new user who has not memorised the commands yet be able to see the list of commands available and usage instructions remember how to use the interface, and make use of ClientHub effectively
* * new user to ClientHub see the client book populated with sample data see how the app is supposed to look like when I use it
* * new user who wants to start using ClientHub remove all the current data get rid of all sample/test data used for exploring the app, and start adding real data
* * * user delete a client remove clients that I am no longer servicing
* * * user add clients keep track of all potential clients
* * * user view all my clients at one glance review my full client list and update it if necessary
* * * user with many persons in the address book save my client contact details contact my clients
* * user edit my clients' information update their personal particulars and relevant information to be used for contacting them
* forgetful sales representative with many clients be able to see the contact details of my most frequently contacted clients check up on their wellbeing and need for products/services, and build a strong rapport with them
* * * meticulous sales representative who wants to manage clients thoroughly add the onboarding progress of my clients keep track of the best leads to follow up
* * sales representative who is selling a range of products and services track my customers tagged with their respective deals remember which deal each client is interested in
* * sales representative who is trying to get more sales quickly list all my clients filtered by status plan my daily cold calls more efficiently
* * sales representative who struggles to remember names find user with specific descriptions quickly find someone in my contact even if I don't remember their name
* * sales representative who is constantly checking up on clients update the status of my clients keep track of the clients that I have approached and clients that I have met
* sales representative who needs to update others on their clients share my client details update my company or colleagues on my client's progress if necessary
* * sales representative who likes to organise data properly sort contact by name or tags or other information organise my client list easily and know who to approach specifically
* * sales representative who offers tailored products and services to clients add quick notes to a client record personalise my follow ups and build better relationship
* sales representative who is joining ClientHub from other applications import my existing Excel/CSV contact list transition smoothly into ClientHub without having to retype everything
* sales representative who has many clients over a long time view summary report of clients see progress of clients over time
* * established sales representative with many clients sort my client list by last contact or priority focus on the more urgent opportunities first
* * sales representative with clients that can be easily stratified group related clients together manage clients that are related to each other more easily
* * sales representative selling a range of products and services group clients by a certain product view clients who have the same product easily, and update them all if there are changes
* sales representative who needs to share their client information with others export my current client list transfer my client list to a different platform or device
* busy sales representative schedule alerts to send messages to clients send timely messages to update or contact clients
* * competitive sales representative see potential clients that have approached my company but have yet to attach to any sales rep reach out to more contacts and close more deals
* busy sales representative colour code my client list visually see what category my clients fall under without having to open each client's details
* * busy sales representative flag specific client contact as tasks to be done and put in details of the task easily see all the tasks I need to do urgently
* * busy sales representative see all the contacts with pending tasks to be done easily see all the tasks without looking through the list
* sales representative be able to put links to documents or sheets into contact details keep track of more information about each client

{More to be added}

Use cases

(For all use cases below, the System is the ClientHub and the Actor is the user, unless specified otherwise)

Use case: Add a person

MSS

  1. User requests to add a new person.

  2. ClientHub requests the person details from the user.

  3. User provides the person details.

  4. ClientHub adds the person to ClientHub.

    Use case ends.

Extensions

  • 3a. The given person details are invalid.

    • 3a1. ClientHub shows an error message.

      Use case resumes at step 2.

Use case: Find a Person

MSS

  1. User requests to find persons by name.

  2. ClientHub requests the name or part of the name to search for.

  3. User provides the name or part of the name to search for.

  4. ClientHub shows a list of persons whose names contain the given name or part of the name.

    Use case ends.

Extensions

  • 4a. No persons found.

  • 4a1. ClientHub shows a message indicating that no persons were found.

    Use case ends.

Use case: Delete a person

MSS

  1. User requests to list persons

  2. ClientHub shows a list of persons

  3. User requests to delete a specific person in the list

  4. ClientHub deletes the person

    Use case ends.

Extensions

  • 2a. The list is empty.

    Use case ends.

  • 3a. The given index is invalid.

    • 3a1. ClientHub shows an error message.

      Use case resumes at step 2.

{More to be added}

Non-Functional Requirements

  1. Should work on any mainstream OS as long as it has Java 17 or above installed.
  2. Should be able to hold up to 1000 persons without a noticeable sluggishness in performance for typical usage.
  3. A user with above average typing speed for regular English text (i.e. not code, not system admin commands) should be able to accomplish most of the tasks faster using commands than using the mouse.
  4. The client list should be stored locally and be in a human editable text file.
  5. ClientHub should be able to work without requiring an installer.
  6. The GUI of ClientHub should not have any resolution-related inconveniences for the user, standard screen resolutions 1920x1080 and higher, and for screen scales 100% and 125%.
  7. The GUI of ClientHub should be usable, even if user experience is not optimal, for resolutions 1280x720 and higher, and for screen scales 150%.
  8. ClientHub should still be functional even if new commands, fields, or parameters are added in the future.
  9. The commands should not take more than 5 seconds to run and carry out its response.
  10. ClientHub should be usable by someone who cannot remember the commands, or is new to ClientHub.
  11. ClientHub should not handle communication between clients and sales representatives.
  12. Client list should be persistent and not change unless edited with a command or through text editor by user.
  13. Other users should be not able to see each others' client lists, they should be private and visible only to the current user.

Glossary

  • Outreach Statuses: No Contact, Contacted, Onboarded

Appendix: Instructions for manual testing

Given below are instructions to test the app manually.

Note: These instructions only provide a starting point for testers to work on; testers are expected to do more exploratory testing.

Launch and shutdown

  1. Initial launch

    1. Download the jar file and copy into an empty folder

    2. Double-click the jar file Expected: Shows the GUI with a set of sample contacts. The window size may not be optimum.

  2. Saving window preferences

    1. Resize the window to an optimum size. Move the window to a different location. Close the window.

    2. Re-launch the app by double-clicking the jar file.
      Expected: The most recent window size and location is retained.

  3. { more test cases …​ }

Deleting a person

  1. Deleting a person while all persons are being shown

    1. Prerequisites: List all persons using the list command. Multiple persons in the list.

    2. Test case: delete 1
      Expected: First contact is deleted from the list. Details of the deleted contact shown in the status message. Timestamp in the status bar is updated.

    3. Test case: delete 0
      Expected: No person is deleted. Error details shown in the status message. Status bar remains the same.

    4. Other incorrect delete commands to try: delete, delete x, ... (where x is larger than the list size)
      Expected: Similar to previous.

  2. { more test cases …​ }

Saving data

  1. Dealing with missing/corrupted data files

    1. {explain how to simulate a missing/corrupted file, and the expected behavior}
  2. { more test cases …​ }